
Dear all,
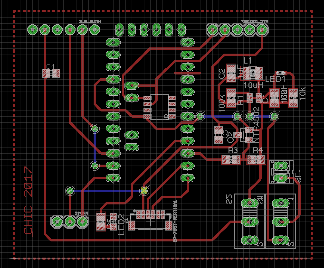
During week 14, we managed to finish the PCB design of our device, and we are producing it in this week. We also did the product design according to the size of PCB and sensors.

Our business guy is trying to estimate the manufacturing cost based on the BOM and how the cost are scaling.
Cheers,
Team Ticino
